近日,安徽工业大学化学与化工学院化学生物学与制药工程系王双寿副教授课题组在食品安全与环境分析方面取得重要进展,相关成果发表在国际权威期刊《Chemical Engineering Journal》(中国科学院一区Top,IF:13.2)和《Environmental Research》(中国科学院二区Top,IF:7.7)。安徽工业大学为论文第一完成单位,研究得到中储粮成都储藏研究院陈晋莹研究员、国家粮食和物资储备局科学研究院叶金研究员、南京市妇幼保健院综合内科王静主任的帮助支持。
氨基糖苷类抗生素(AGs)的检测与鉴定在临床用药、食品安全与环境监测等领域意义重大。然而,现有AGs检测与鉴定技术高度依赖于大型仪器方法,不仅使用成本和技术门槛高,步骤繁琐耗时,也不适用于现场即时检验。基于比色分析发展而来的可视化检测技术为解决上述问题提供了可行途径,但不同AGs的选择性检测与鉴定仍需多样化的标记方案,使检测技术复杂化。

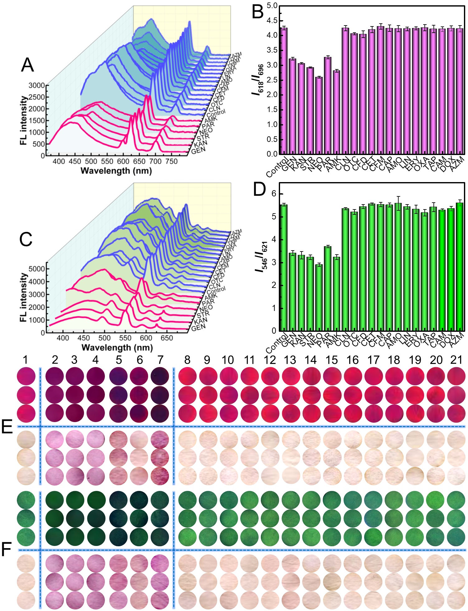
图. 基于滤纸和Ln3+-Nin夹心标记的AGs多模可视化检测与鉴定原理

(滤纸和Ln3+-Nin夹心标记策略对AGs的识别选择性)

图. 滤纸和Ln3+-Nin夹心标记策略对AGs响应的抗干扰能力

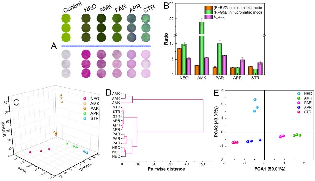
图. 滤纸和Ln3+-Nin夹心标记策略用于实际样品中AGs的双模可视化检测及其与商品化检测试纸对比

图. 基于Ln3+-Nin单一探针标记鉴定牛奶中的不同AGs
针对上述问题,团队以商品化滤纸为载体,以Ln3+-茚三酮复合物(Ln3+-Nin)为显色-荧光多功能探针,开发了一种基于Ln3+-Nin标记的AGs纸上夹心分析方法。在优化条件下,该策略成功用于鲜虾、鸡肉、牛奶、水产养殖基地池塘水、河水、自来水等食品与环境水样中AGs的可视化快检,双模信号响应与AGs浓度在0~5.0 μg/mL浓度范围内线性相关,LOD低至0.08 μg/mL,且检测全过程在15 min内结束。由于不同AGs含有伯胺基、羟基等基团的数目各不相同,导致它们的亲水性和荷电行为有所不同,进而使其在纸上的萃取和显色行为差异显著,基于这一特性,本项目提出的夹心标记策略首次实现了基于单一探针标记的不同AGs多模可视化快检与鉴定。最后,采用荧光定量和智能手机数字化图像分析等技术对双模可视化检测结果进行多重验证,不同方法间分析结果良好的一致性进一步证实了该夹心标记策略的可行性与可靠性。

图. 金属络合反应触发的显色/荧光响应用于HMIs双模可视化传感的原理
此外,团队还开发了一种基于金属络合反应触发的显色/荧光双模传感策略用于食品与环境中重金属离子(HMIs)残留的可视化检测。通过在试纸表面预固载CdTe QDs和金属配体(显色剂)制得纸传感,当样品中存在相应的HMIs时即可发生显色反应,同时因为显色产物的内滤效应(IFE)导致QDs荧光猝灭,从而实现HMIs双模可视化传感。与传统单一信源传感方式相比,双模式组合的传感策略可显著改善响应的选择性,提高检测灵敏度,拓展工作范围。最终,在优化条件下,该策略对工业废水、河水及自来水中Cu2+、Ni2+、Fe2+等HMIs的传感LOD低至0.02 mg/L,传感时间快至0.5 min,且传感结果与荧光定量、电感耦合等离子体原子发射光谱以及商业试剂盒的分析结果高度吻合。由于金属络合诱导的显色反应是HMIs的普遍特征,且IFE荧光响应机理也具有良好的通用性和可移植性,故该策略为设计其他新型多模传感平台提供了参考,也为食品安全与环境监测相关的HMIs分析提供了新的技术支持。
论文链接:
https://www.sciencedirect.com/science/article/pii/S1385894726027683
https://www.sciencedirect.com/science/article/pii/S001393512600650X
新闻链接:https://www.ahut.edu.cn/info/1226/28099.htm
网站内容来源于互联网,由网络编辑负责审查,目的在于传递信息,提供专业服务,不代表本网站平台赞同其观点和对其真实性负责。如因内容、版权问题存在异议的,请与我们取得联系,我们将协调给予处理(按照法规支付稿费或删除),联系方式:ahos@aiofm.ac.cn 。网站平台将加强监控与审核,一旦发现违反规定的内容,按国家法规处理,处理时间不超过24小时